2022年中国物联网行业现状
发表时间:2022-04-15 09:15:58 人气:5230
1、物联网行业产业链全景梳理:传感器芯片严重依赖进口
感知识别层可以对物理世界进行感知、识别和信息数据采集,涉及芯片、传感器、感知设备的研发及制造;网络传输层能对感知识别层的数据进行高效率、低消耗地传送,主要包括通信组模、通信网络及基础通信设施;
平台管理层是连接感知层和应用层的桥梁,其中物联网平台包括连接管理平台 CMP、设备管理平台 DMP、应用使能平台 AEP和业务分析平台 BAP,系统和软件则可以让物联网设备有效的运行;
应用服务层主要指各类智能终端硬件,以及系统集成应用服务。用户根据平台层汇集处理完的数据,对终端进行远程监控、控制和管理,实现物联网的价值。

自2018年中美贸易摩擦以来,美国加大了对中国高新技术出口的限制,不断扩大实体清单,影响了中国一些科技主导型企业的发展,这从侧面警示了中国在全球供应链中地位的脆弱性。物联网通过传感器把物理世界与数字世界联系起来,实现物与物、物与人的泛在连接,实现对物品和过程的智能化感知、识别和管理。
其中传感器作为数据采集的源头,已经成为各种应用能力所需的数据来源所在。目前中国国内也涌现出了一些传感器芯片重点生产企业,如:、西人马、、敏芯微电子、博通、、大唐微电子、子等。

2、中国物联网行业产业链区域热力地图:北京和广东物联网企业最密集
从物联网产业链代表性企业的区域分布情况来看,中国物联网产业链重点企业集中于广东、山东、江苏、浙江等发达地区。其中,广东依托其强大的经济实力在物联网领域发展较快,物联网代表性企业最密集。

从物联网产业链代表性企业的区域分布情况来看,中国物联网产业链重点企业集中于广东、北京、上海、浙江、江苏等发达地区。其中,北京和广东依托其强大的经济实力在物联网领域发展较快,物联网代表性企业最密集。

3、中国物联网行业代表企业收入规模:三大运营商物联网业务收入规模较大
从我国物联网行业代表企业2020年收入规模来看,三大运营商、和物联网业务收入规模较大,处于行业领先地位。除此之外,日海智能物联网业务收入也排名在行业前列。

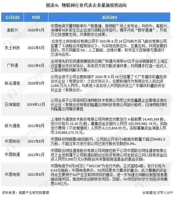
4、中国物联网行业代表企业最新投资动向
2020年以来,物联网产业代表性企业的投资动向主要包括拓展业务、通过对子公司增资的方式、与其他公司签订合作协议等方式投资物联网项目。物联网产业代表性企业最新投资动向如下:

相关咨询
工厂展示
联系我们
成都子程新辉电子设备有限公司
联系人:文先生
手机:13183865499
QQ:1977780637
地址:成都市金牛区星辉西路2号附1号(台谊民生大厦)407号